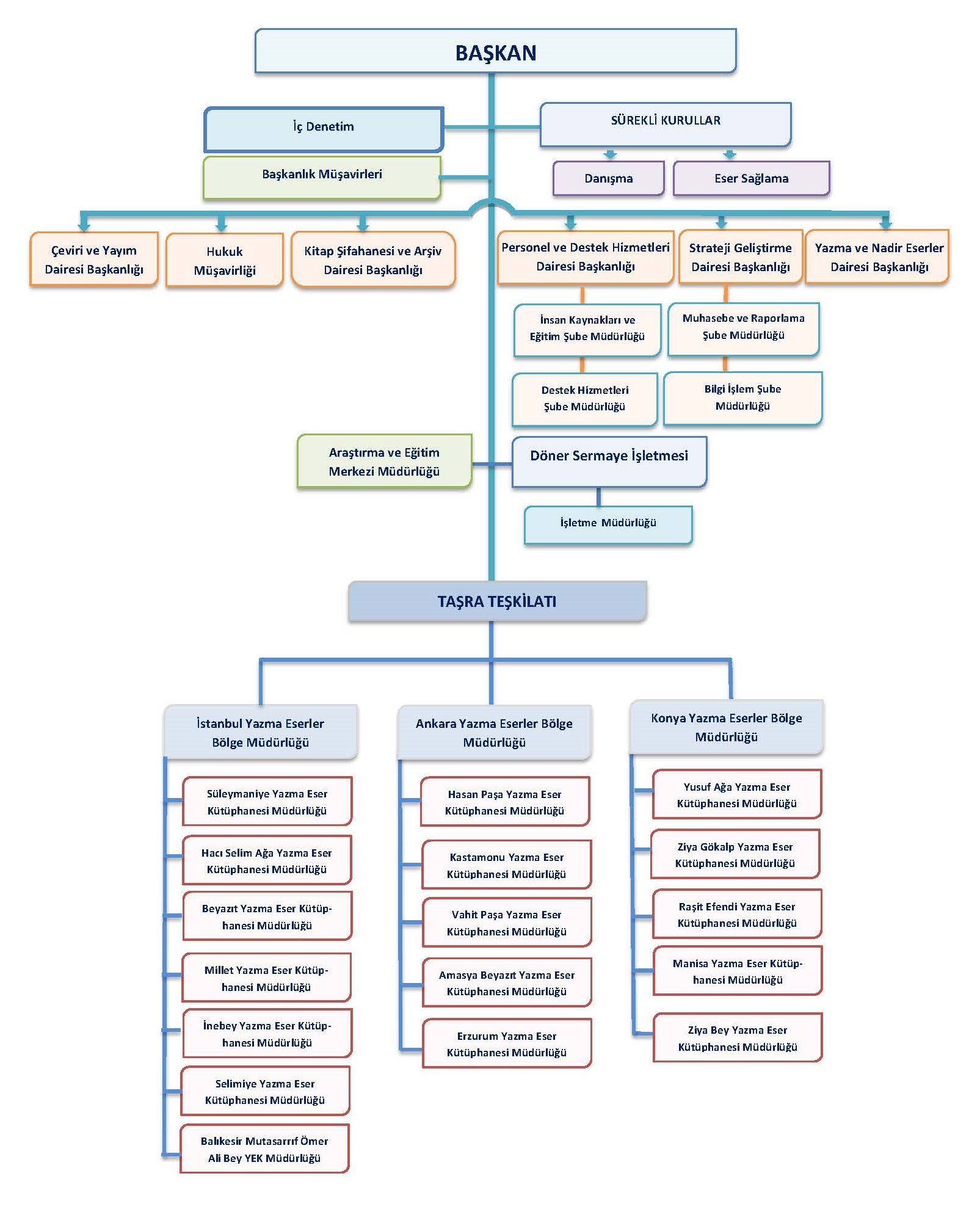
TEŞKİLAT ŞEMASI
©2015 Tüm Hakları Saklıdır. Türkiye Yazma Eserler Kurumu Başkanlığı.
Adres:Süleymaniye mah. Kanuni Medresesi Sok. No:5 Süleymaniye Cami Karşısı / Fatih / İstanbul
KTB Webmail / Yek Webmail
Kamu Hizmet Standartları /
KVKK Aydınlatma Metn